融媒矩阵
企业邮箱
关注微信
 
 
 
 
行业展会 ·  Trade Fair
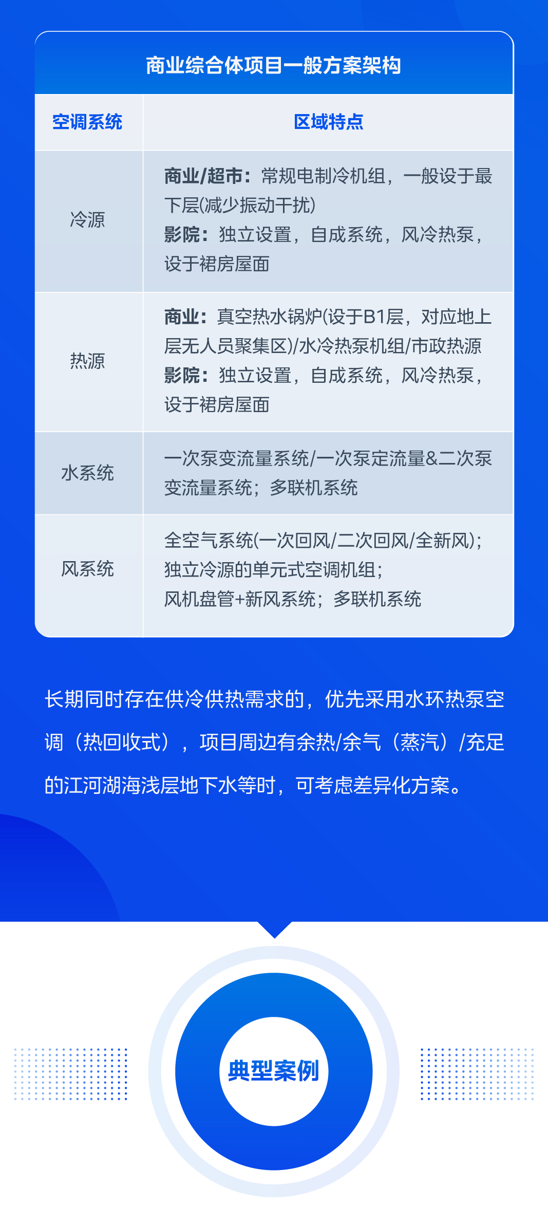
细说行业,看美的何破解商业综合体的运营之痛
来源: | 作者:admin | 发布时间: 2024-04-28 | 683 次浏览 | 🔊 点击朗读正文 ❚❚ | 分享到:


人物访谈 ·  Character interview